全国2009年1月高等教育自学考试数据结构导论试题
来源:云南自考网 发表时间:2018-05-24 阅读量:
《自考视频课程》名师讲解,轻松易懂,助您轻松上岸!低至199元/科!
课程代码:02142
一、单项选择题(本大题共15小题,每小题2分,共30分)
在每小题列出的四个备选项中只有一个是符合题目要求的,请将其代码填写在题后的括号内.错选、多选或未选均无分.
1.数据的不可分割的最小标识单位是( )
A.数据项
B.数据记录
C.数据元素
D.数据变量
2.for(i=0;i
for(i=0;i
上列程序的时间复杂度为( )
A.O(m+n×t)
B.O(m+n+t)
C.O(m×n×t)
D.O(m×t+n)
3.若线性表最常用的操作是存取第i个元素及其前趋的值,那么最节省操作时间的存储方式是( )
A.单链表
B.双链表
C.单循环链表
D.顺序表
4.设单链表中指针p指向结点A,要删除A之后的结点(若存在),则修改指针的操作为( )
A.p—>next=p—>next—>next
B.p=p—>next
C.p=p—>next—>next
D.p—>next=p
5.向一个栈顶指针为hs的链栈中插入一个*s结点时,应执行的操作为( )
A.hs—>next=s;
B.s—>next=hs;hs=s;
C.s—>next=hs—>next;hs—>next=s;
D.s—>next=hs;hs=hs—>next;
6.设循环队列的元素存放在一维数组Q[0‥30]中,队列非空时,front指示队头元素的前一个位置,rear指示队尾元素.如果队列中元素的个数为11,front的值为25,则rear应指向的元素是( )
A.Q[4]
B.Q[5]
C.Q[14]
D.Q[15]
7.定义二维数组A[1‥8,0‥10],起始地址为LOC,每个元素占2L个存储单元,在以行序为主序的存储方式下,某数据元素的地址为LOC+50L,则在以列序为主序的存储方式下,该元素的存储地址为( )
A.LOC+28L
B.LOC+36L
C.LOC+50L
D.LOC+52L
8.具有n个结点的二叉树,拥有指向孩子结点的分支数目是( )
A.n-1
B.n
C.n+1
D.2n
9.对一棵有100个结点的完全二叉树按层序编号,则编号为49的结点,它的左孩子的编号为( )
A.99
B.98
C.97
D.50
10.有m个叶子结点的哈夫曼树,其结点总数是( )
A.2m-1
B.2m
C.2m+1
D.2(m+1)
11.有n个结点的无向图的边数最多为( )
A.n+1
B.n(n-1)/2
C.n(n+1)
D.2n(n+1)
12.设图的邻接矩阵为
,则该图为( )
A.有向图
B.无向图
C.强连通图
D.完全图
13.二分查找算法的时间复杂度是( )
A.O(n2)
B.O(nlog2n)
C.O(n)
D.O(log2n)
14.已知8个元素(34,76,45,18,26,54,92,65),按照依次插入结点的方法生成一棵二叉排序树,则该树的深度为( )
A.4
B.5
C.6
D.7
15.采用排序算法对n个元素进行排序,其排序趟数肯定为n-1趟的排序方法是( )
A.插入和快速
B.冒泡和快速
C.选择和插入
D.选择和冒泡
二、填空题(本大题共13小题,每小题2分,共26分)
请在每小题的空格中填上正确答案.错填、不填均无分.
16.在数据结构中,数据的存储结构有顺序存储方式、链式存储方式、_________和散列存储方式等四种.
17.作为一个算法输入的数据所含数据元素的数目,或与此数目有关的其他参数,称为_________.
18.在双链表中,存储一个结点有三个域,一个是数据域,另两个是指针域,分别指向_________和_________.
19.在有n个元素的链队列中,入队和出队操作的时间复杂度分别为_________和_________.
20.在栈结构中,允许插入的一端称为_________;在队列结构中,允许插入的一端称为_________.
21.在循环队列中,存储空间为0~n-1.设队头指针front指向队头元素前一个空闲元素,队尾指针指向队尾元素,那么其队空标志为rear=front,队满标志为_________.
22.深度为k的二叉树至多有_________个结点,最少有_________个结点.
23.设有一稠密图G,则G采用_________存储结构较省空间.设有一稀疏图G,则G采用_________存储结构较省空间.
24.在一个具有n个结点的单链表中查找其值等于x的结点时,在查找成功的情况下,需平均比较_________个元素结点.
25.假定对线性表R[0…59]进行分块检索,共分为10块,每块长度等于6.若检索索引表和块均用顺序检索的方法,则检索每一个元素的平均检索长度为_________.
26.文件在外存储器上的组织结构主要有三种:顺序文件、散列文件和索引文件,其中_________特别适应磁带存储器,也适应磁盘存储器.
27.在插入排序、冒泡排序、快速排序、归并排序等排序算法中,占用辅助空间最多的是_________.
28.冒泡排序最好的时间复杂度为_________,平均时间复杂度为_________,是一种稳定的排序算法.
三、应用题(本大题共5小题,每小题6分,共30分)
29.已知一棵二叉树的前序序列是ABCDEFG,中序序列是CBDAEGF.请构造出该二叉树,并给出该二叉树的后序序列.
30.将题30图所示的由三棵树组成的森林转化为一棵二叉树.
题30图
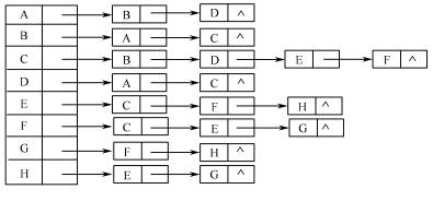
31.已知某图的邻接表存储结构如题31图所示:
题31图
(1)画出该图.
(2)根据该邻接表从顶点A出发,分别写出按深度优先搜索法和广度优先搜索法进行遍历的结点序列.
32.假定采用H(k)=kmod7计算散列地址,引用线性探测的开放定址法解决冲突,试在0~6的散列地址空间中,对关键字序列(38,25,74,63,52,48)构造散列表,并求出等概率情况下查找成功的平均查找长度.
33.用快速排序法对数据序列(49,38,65,97,16,53,134,27,39)进行排序,写出其第一趟排序的全过程.
四、算法设计题(本大题共2小题,每小题7分,共14分) key)
34.完善下列折半插入排序算法.
Voidbinasort(structnoder[MAXSIZE],int n)
{for(i=2;i<=n;i++){
r[0]=r[i];low=1;high=i-1;
while(low<=high){
mid=(1)_________;
if(r[0].key
elselow=(3)_________;
}
for(j=i-1;j>=low;j--)
(4)_________;
r[low]=r[0];
}
}
35.下列算法的功能是求出指定结点在给定的二叉排序树中所在的层次.请完善该算法.
Voidlevel(BSTreeroot,p)
{intlevel=0;
if(!root)
(1)_________;
else{
level++;
while(root—>key!=p—>key){
if(root—>key
(2)_________;
else
(3)_________;
level++;
}
(4)_________;
}
}
云南自考网声明:
1、由于各方面情况的调整与变化,本网提供的考试信息仅供参考,考试信息以省考试院及院校官方发布的信息为准。
2、本网信息来源为其他媒体的稿件转载,免费转载出于非商业性学习目的,版权归原作者所有,如有内容与版权问题等请与本站联系。联系邮箱:952056566@qq.com
云南自考便捷服务
- 微信交流群
- 微信公众号

微信扫一扫加入考生微信群
①学习交流、②考试提醒、③自考解答
④自考资料、⑤新闻通知、⑥备考指导

云南自考网微信公众号
随时获取云南省自考政策、通知、公告
以及各类学习微信公众号
- 热点文章
- 常见问题
